위메프 환불 방법과 관련하여 최근 위메프의 부도설에 대해 불안감을 느끼고 계신 분들 많으실 겁니다.
그중에서도 가장 궁금해하시는 이미 구매한 상품에 대한 환불 여부와 위메프 환불 방법에 대한 최신 정보 자세히 알려드리고 도움드리겠습니다.
위메프 미정산 사태
위메프 입점 판매업자들이 판매 대금을 받지 못하는 미정산 문제가 발생했습니다.
이로 인해 소비자와 판매업체 모두 큰 피해를 보고 있으며 내용은 다음과 같습니다.
- 사건 발생: 24. 7월 초부터 미정산 사태 시작
- 문제 원인
-상품권, 기프티콘, 여행 상품 등에서 결제 후 판매업체가 대금을 받지 못함
-소비자들은 결제를 했으나 상품권 사용 거부
-여행사들이 예약을 취소하는 사례 발생 - 소비자 반응: 위메프 본사 앞에서 환불을 요구하며 항의 시위 중

이번 사태로 인해 위메프의 신뢰도와 브랜드 이미지에 큰 타격이 발생하였습니다.
위메프는 위메프 환불 방법 등을 안내하며 대응에 총력을 기울이고 있습니다.
위메프 대응 사항
위메프는 미정산 사태를 해결하기 위해 여러 가지 대응 방안을 마련하고 있습니다.
1. 환불 및 소비자 피해 회복
- 환불 처리
- 환불을 급하게 원하는 고객들을 대상으로 환불 절차를 신속히 처리 중
- 고객 이름, 구매 내역, 계좌번호 등을 받아 환불 안내를 진행하고 있음 - 피해 회복 노력
- 소비자 피해를 최소화하기 위해 최선의 노력을 다하고 있음
- 환불 이후 발생하는 부수적인 피해들에 대해서도 대응할 계획
2. 자본 확충 및 시스템 개선
- 자본 확충
- 그룹사 전체에서 자본을 확충하여 문제를 해결하려고 하고 있음
- 이를 통해 판매자들에게 연 10%의 이자를 지급하며 정상화를 약속 - 새로운 시스템 도입
- 판매자들의 스트레스와 불안감을 줄이기 위해 새로운 에스크로 시스템 도입 준비
3. 소상공인 및 영세 상인 지원
- 소상공인 지원
- 소상공인과 영세 상인들의 피해를 최소화하기 위해 빠르게 대응 중
- 이 과정에서 그룹사 전체의 자본 확보를 통해 지원을 강화할 예정
4. 법적 대응 및 협력
- 법적 대응
- 법인 통장에 가압류가 들어올 가능성에 대비하여 소비자, 소상공인 피해를 최소화하기 위해 법적 대응 준비
- 큐텐 그룹과 협력하여 회생 절차를 진행하더라도 피해가 없도록 할 계획
다행히 위메프는 이러한 다양한 대응 방안을 통해 미정산 사태를 해결하고, 소비자와 판매업체의 신뢰를 회복하기 위해 노력하고 있습니다.
위메프 환불 방법
위메프 환불 방법은 다음의 절차를 따르시면 됩니다.

1. 환불 신청
- 위메프 로그인: 위메프 홈페이지나 모바일 앱에 로그인
- 마이페이지 접속: 마이페이지로 이동하여 주문 내역 확인
- 환불 신청: 환불을 원하는 주문을 선택하고 환불 신청 버튼을 클릭
- 필요 정보 입력: 주문 번호, 상품 정보, 환불 사유 등 필요한 정보를 입력
2. 환불 처리
- 환불 요청 확인: 환불 요청이 접수되면 위메프에서 이를 확인
- 상품 출고 여부 확인: 상품이 이미 출고된 경우 고객센터에 직접 문의해야 함
3. 고객센터 문의
- 직접 문의: 상품이 출고됐거나 환불 신청이 어려운 경우 고객센터에 직접 문의하는 것이 효과적
- 고객센터 연락처: 1588-4763
- 운영 시간: 평일 9시부터 18시, 주말/공휴일은 10시부터 17시
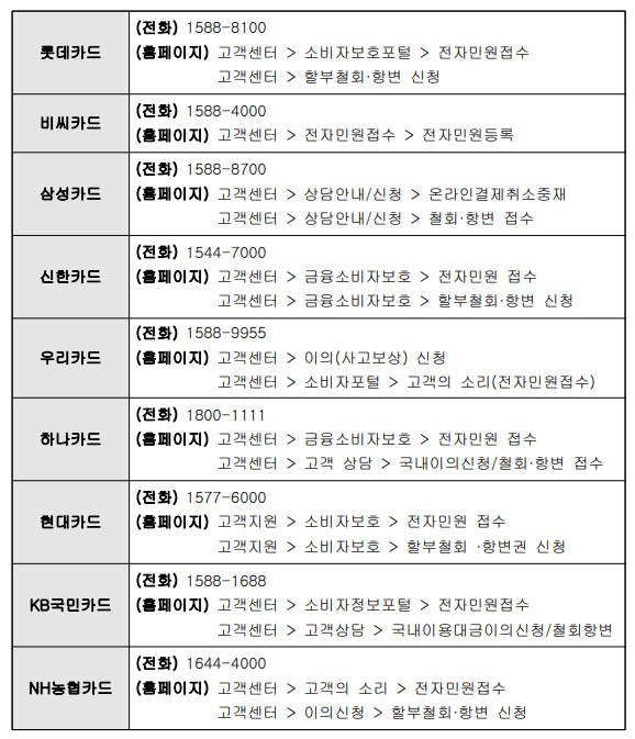
4. 신용카드 이용 고객
- 대상 카드: 롯데, BC, 삼성, 신한, 우리, 하나, 현대, KB 국민, NH농협
- 환불 방법: 각 카드사 '신용카드 이용 대금 이의 제기 절차'로 결제 취소 신청
- 3개월 이상 분할 납부 시 할부계약 철회 및 항변권 행사 가능

아래는 여신금융협회에서 안내한 각 신용카드사 위메프 환불 방법 안내입니다.

지금까지 위메프 미정산 사태와 위메프 환불 방법 알아보았습니다.
위메프의 이번 사태는 소비자와 판매업체 모두에게 심각한 영향을 미치고 있습니다.
소비자들은 본사로 찾아가 지속적으로 환불 및 보상을 요구하고 있으며, 위메프는 신뢰 회복을 위해 적극적인 대응책을 강구하고 있는 상황입니다.
무엇보다 모든 분들의 피해가 잘 해결되어 상황이 빠르게 진정되기를 기대하겠습니다.
2024 최저임금 시급 결정
2025 최저임금 시급 결정: 최저임금 1만 원 시대 시작! - 피노키오 월드
2025 최저임금 시급이 시간당 10,030원으로 결정되었습니다. 이는 2024년 최저임금인 9,860원보다 170원, 1.7% 인상된 금액으로 37년만 첫 최저시급 1만 원 시대가 열리는 순간입니다.
info-pinocchio.co.kr
민생회복 지원금 25만 원
민생회복 지원금 25만 원 국회 행안위 통과
민생회복 지원금 25만 원을 지급하는 '민생위기 극복을 위한 특별 조치법'이 지난 7월 18일 국회 상임위를 통과했습니다.전 국민에게 25만 원에서 35만 원의 민생회복 지원금을 지역사랑상품권 형
second.info-pinocchio.co.kr
'생활' 카테고리의 다른 글
| 파리올림픽 경기 일정(7/29) 및 대한민국 순위 (0) | 2024.07.28 |
|---|---|
| 티몬 본사 폐쇄. 티몬 미 정산 사태 향후 방향 (0) | 2024.07.27 |
| 파리올림픽 일정 및 중계 알아보기 (0) | 2024.07.24 |
| 민생회복 지원금 25만 원 국회 행안위 통과 (0) | 2024.07.24 |
| 갤럭시 버즈 3 프로 불량 및 대응 방법 가이드 (0) | 2024.07.23 |
